
AI-Native Product Engineering Playbook
A complete system for developing software products with AI agents — ten specialized agents, automated quality gates, and a self-improving knowledge base.
ai-engineeringprocessagents
Bits and pieces.

A complete system for developing software products with AI agents — ten specialized agents, automated quality gates, and a self-improving knowledge base.

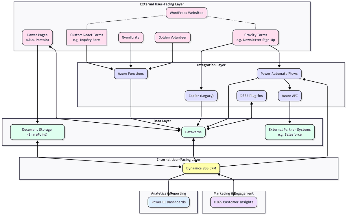
A Mermaid-rendered data flow diagram mapping integrations across a multi-layered tech stack — from external-facing portals and forms through integration middleware to Dataverse, Dynamics 365 CRM, and downstream analytics. Created as onboarding documentation for an engineering team.
Hand-drawn wireframes mapping core user flows for a mobile app concept. Sketched during early UX exploration to establish screen hierarchy, navigation patterns, and feature scope before moving to higher-fidelity tools.